线束工程师服务平台
可以搜到:产品、技术、资料、新闻、检测、企业、视频
波音系列飞机标准线路施工翻译
8.7 连接器更换
8.7.1连接器的安装和防松动措施
1.插座的安装
表8-48 安装插座需要的材料

图8-373 插座的安装视图
从表8-48选择所需要的材料,将2个螺栓安装在插座的两个对角位置(请见图8- 373,图8-374和图8-375所示),螺栓头正面朝着插头一侧,如果没有特殊要求插座的主定位朝上或朝前方向位置;将一个4-40号 螺栓安装在插座的固定盘上,如果插座安装在非增压区域必须使用自锁螺帽,如果需要在平垫片外侧加装弹簧垫片,在每个螺栓上各自放置一个平垫片安装到插座的固定孔中,拧紧螺栓并磅螺栓的扭力矩,如果是4-40号螺栓力矩值是6-8磅/英寸,如果是2-56号螺栓力矩值是2-4磅/英寸。

图8-374 插座的安装侧视图

图8-375 插座的安装侧视图

图8-376 皮带扳手使用介绍
2.插头的拆卸/安装和防松动措施

图8-377 插头拆卸/安装工具介绍
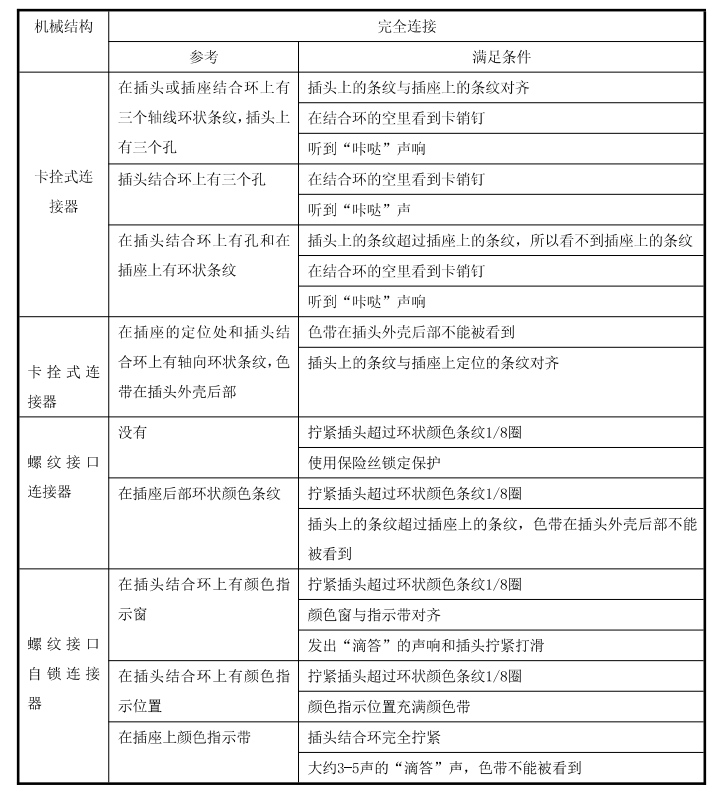
首先使用异丙醇彻底清洁连接器,选择需要的拧紧插头工具皮带扳手或安全插头钳(请见图8-377所示)。不允许使用鹰嘴钳和鱼口钳;查看插头/插座的连接器编号是否成套,插头的定位是否与插座相同,对准主定位将插头连接环末端套在插座的连接环末端,使用皮带扳手或安全插头钳顺时针拧紧插头连接环;皮带扳手主要用于拧紧圆型物体专用工具,操作方法请见图8-376所示,先将皮带扳手固定在插头上,拉紧皮带扳手的皮带,手握皮带扳手手柄顺时针方向旋转拧紧插头;如果是卡拴式连接器当插头到达指定位置时可以听到“咔哒”声响,按照表8-48所示检查插头/插座连接满意度。如果是螺纹接口连接器使用安全插头钳或皮带扳手拧紧插头。如果需要磅插头的扭力值使用皮带扳手加上磅表来磅插头的扭力矩,
表8-48 满意连接器安装

操作方法请见图8-378所示,先将皮带扳手固定在插头上,拉紧皮带扳手的皮带,手握皮带扳手手柄顺时针方向旋转拧紧插头,将磅表插在皮带扳手上的3/8方孔上,手握磅表将插头磅到规定的扭力值(请见表8-49所示),插头磅扭力值程序需要连续执行磅两次。使用保险丝锁定保护方法将插头的扭力值锁定在规定范围内;按照表8-49所示检查插头/插座连接满意度。如果是螺纹接口自锁连接器使用安全插头钳或皮带扳手拧紧插头。如果需要磅插头的扭力值使用皮带扳手加上磅表来磅插头的扭力矩,操作方法请见图8-379所示,当插头到达指定位置时可以听到发出“滴答”的声响和插头拧紧时并打滑,说明插头已经到达规定力矩值,按照表8-56所示检查插头/插座连接满意度。如果需要拆卸插头,首先调节插头钳的钳口范围,确保插头的直径在插头钳的作用范围内;使用插头钳的橡胶钳口固定住插头连接环外部直径逆时针松开插头,用手从插座上拧松 插头并脱开插座。如果需要拆卸插头,首先将皮带扳手固定在插头上,拉紧皮带扳手的皮带,手握皮带扳手手柄逆时针方向旋转拧松插头,用手从插座上拧松插头并脱开插座。

图8-378 插头拧紧工具介绍

图8-379 连接器安装工具介绍
8.7.2插钉和插孔的夹接与检查
1.夹接工具使用前准备
1)夹接工具M22520/1-01使用前准备
M22520/1-01夹接工具共有8个夹接档位,适用于AWG 12-26号线的夹接,使用M22520/1-01之前必须检查夹接工具的外观完好性,手握夹接工具手柄定位器(又称塔头)向上(请见图8-380所示),检查夹接工具上定位器的件号是M22520/1-( ),不同类型的插钉/插孔选择不同件号的定位器,通过选择定位器上的旋钮可以选择夹接插钉的钉/孔号,按压夹接工具的手柄操作夹接工具必须完成一个夹接循环,待夹接工具的模块到达夹接力矩时防倒转棘轮释放是夹接工具复位。

图8-380 M22520/1-01 夹接工具介绍
定位器(又称塔头)拆除程序,将夹接工具处于打开位,夹接工具平放在桌面上并定位器朝上,所有的定位器都有2个内六角固定螺丝,使用9/64内六角扳手将定位器.上的2个固定螺丝拧松,将定位器从夹接工具的固定环上取下来。定位器安装程序,将夹接工具处于打开位,夹接工具平放在桌面上并安装定位器卡环朝上,选择与插钉/插孔适应的定位器安装在定位器卡环朝上,使用9/64内六角扳手将定位器上的2个固定螺丝拧紧,将定位器从夹接工具的固定环,上取下来,选转定位器上的钉号选择旋钮,确保所有钉号位置移动顺畅,按压夹接工具的手柄操作夹接工具必须完成一个夹接循环,待夹接工具的模块到达夹接力矩时防倒转棘轮释放是夹接工具复位。
2)夹接工具M22520/2- 01使用前准备

图8-381 M22520/2-01 夹接工具介绍

图 8- 382 M22520/2-01 夹接工具定位器的安装介绍
M22520/2-01夹接工具共有8个夹接档位(请见图8- 381所示),适用于AWG 20-32号线的夹接,使用M22520/2-01之前必须检查夹接工具的外观完好性,通过更换夹接工具上的定位器可以适用于更多类型插钉/插孔的夹接,将定位器扭转90°向外拔出定位器可以很容易地更换定位器,每种类型的定位器对应一种类型的插钉/插孔。
定位器拆除程序(请见图8-382所示),按压夹接工具手柄到达力矩值时,防倒转棘轮复位自动将夹接工具处于打开位,夹接工具平放在桌面上并定位器朝上,向里推定位器旋转90°即可取下定位器。定位器安装程序,通过导线和电缆的线号选择合适的夹接插钉/插孔,将定位器插入锁盘扭转90°,取下夹接线号选择盘上的保险卡子,选择合适的夹接档位到SEL.NO指示线上并到位,按压夹接工具的手柄操作夹接工具必须完成一个夹接循环,待夹接工具的模块到达夹接力矩时防倒转棘轮释放是夹接工具复位。
2.插钉和插孔夹接
1) M22520/1-01 或M22520/2-01操作程序

图8-383 绝缘去除长度介绍

图8-384 绝缘去除长度介绍

表8-50 绝缘去除长度举例
在波音系列飞机上假设导线AWG线号是22号,插钉夹接筒号是20号;根据导线AWG线号20号在表8-50中所示从导线末端去除需要的长度是0.19英寸士0.02英寸(请见图8-383和图8-384所示),根据导线AWG线号22号和插钉/插孔夹接筒20号选择夹接工具为M22520/1-01或M22520/2-01,根据插钉/插孔的型号选择定位器为M22520/ 1-02或M22520/2-02,将绝缘去除工作完成的导线放入夹接筒进行测量,要求从观察孔中必须看到芯线,如果导线绝缘层不能进入插钉的绝缘筒或插钉没有绝缘筒,夹接筒末端距离导线绝缘层末端最大0.03英寸(请见图8-385所示);如果插钉有绝缘筒,导线的绝缘尽可能地进入绝缘筒(请见图8-386所示)。将夹接工具的定位器安装在夹接工具上,按照插钉/插孔号选择20号钉位置(红色)并锁定位置,按照AWG线号22线选择夹接工具的夹接档位。如果使用M22520/1-01夹接工具(请见图8--387所示)或M22520/2-01 夹接工具(请见图8-388所示),将插钉/插孔放入夹接L具的定位器,将绝缘去除完成的导线插入插钉/插孔的夹接筒,按压夹接工具的手柄待到达夹接力矩时,防倒转棘轮复位反转夹接工具手柄自动释放,从夹接工具的定位器中取下夹接完成的插钉/插孔。

图8-385 绝缘去除长度介绍

图8-386 绝缘去除长度介绍

图8- -387 M22520/1-01夹接工具操作

图8-388 M22520/2-01夹接工具操作
3.夹接后的目视检查

图8-389 插钉/插孔夹接剖面视图
在波音系列飞机上插钉/插孔夹接工作完成后目视检查插钉/插孔的夹接位置(请见图8-389所示)和尺寸(请见图8-390所示),从观察孔中看到芯线必须到达观察孔位置,夹接筒夹接模块痕迹中心并受力均匀,不能出线金属撕裂的痕迹;插钉/插孔夹接完成后不能出线弯曲现象,导线绝缘末端距离夹接简末端要小于0.03英寸,如果导线绝缘末端距离夹接筒末端要大于或等于0.03英寸需要使用热缩管进行防护。

图8-390 插钉/插孔夹接目视检查
未完待续





扫一扫
扫一扫