线束工程师服务平台
可以搜到:产品、技术、资料、新闻、检测、企业、视频
摘要: 提出整车线束平台化设计理念,通过参与用电器端接口定义开发,以接口定义平台化为前提,从整车线束原理、原材料、布置等方面进行平台化设计。通过平台化设计,有效缩短了整车线束设计阶段开发周期,减少验证阶段问题点,实现整车线束成本管控。将线束平台化设计理念应用于某SUV 车型开发,使原材料通用化率提升至81.8%,原材料种类减少21.4%,开发验证周期缩短14 天,整车线束首轮装车问题点平均减少9 个,整车线束成本降低46 元。
0 引言
为降低研发成本,缩短开发周期,平台化开发策略已成为各大主机厂近几年的重要战略举措之一,由各平台衍生出来的车型不断投放市场。为进一步提升零部件通用化率、复用率,零部件平台化、模块化开发策略已广泛应用于白车身、底盘、动力总成相关零部件的研发及生产。
线束系统作为整车电气系统的神经网络,一直处于匹配系统开发的从属地位,适应其他系统的布置,匹配用电器端接口定义,应对整车配置定义,最终导致线束系统的零散化和低通用率。
现有线束系统开发模式的不足主要有3 个方面:
( 1) 设计验证周期长,更改频繁。在工程设计阶段需不断匹配用电器进行布置,试制阶段问题点多,需不断调整完善并验证,开发节点不断延后。
( 2) 原材料种类多,采购周期长,物资积压严重。多数外购件有最小起订量及60 天以上采购周期的要求,导致线束在试制验证阶段存在到货困难的问题,而车型一旦转产切换就会造成大量线束成品、原材料积压。
( 3) 通用化率、复用率低。不同车型间线束总成极少具备通用性,原材料复用率低。为解决上述问题,本文作者提出线束系统平台化设计理念。在用电器开发初期就参与其接口定义开发,推动用电器接口定义平台化。同时,从原理、原材料、布置等角度出发,对整车线束进行优化设计,兼顾平台化、模块化考虑,实现线束成本的管控。
1 线束系统平台化概念
( 1) 原材料通用化。以提高原材料通用率、复用率为主要方向。导线、端子、连接器、扎带、胶套等原材料为线束成本的重要组成部分,较低的复用率将增加线束供应商采购、仓储的成本与压力。通过提高车型内及车型间的原材料通用性,可有效降低线束供应商的投入,缩短线束到货周期。
( 2) 线束半成品模块化。不同车型配置的线束原材料、原理及布置基本相同,仅需针对线束半成品的差异配置项进行简单改制,即可实现跨配置、跨车型间半成品复用,降低积压风险。
( 3) 线束总成成品平台化。通过配置预留等形式,实现不同车型、不同配置间线束总成的完全通用。总成平台化需同时兼顾成本问题,达到平台化与线束成本的平衡。
2 线束平台化设计研究
2. 1 参与用电器接口定义开发及规划
用电器接口定义包含公、母端接插件、端子型号、脚位定义及脚位排布、脚位的电流类型及电流大小等信息,电机类用电器接口定义还包括相应的电流及堵转电流等参数。用电器接口定义是实现线束平台化的基础,对线束能否实现平台化起着决定性的作用。由于用电器开发设计师自身连接器知识水平限制及对接口定义的开发关注程度等原因,并未对接口定义的设计予以足够的重视,导致线束系统的零散化。
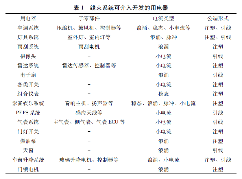
为此,在车型开发初期,线束系统即介入到用电器开发中。首先梳理主机厂具有接口定义话语权、可自主确认接口定义的用电器,约16 大类,如表1 所示。由表1 可知,除动力、电喷控制器等用电器接口定义由供应商主导外,大部分用电器可由主机厂主导推进接口定义设计。根据用电器负载类型、脚位需求、防水需求、电流大小、电流类型、布置限制、电源接地需求、成本、系统未来5 年技术路线规划等维度为用电器推荐接口定义方案,并将相关接口定义方案进行冻结,作为该类用电器平台化的接口定义。为用电器推荐方案时,需考虑端子系列化与平台化,以减少端子种类。

以前组合灯为例,在灯具造型、工程结构开始构建前,线束即介入其接口定义的开发。前组合灯总成集成近光灯、远光灯、转向灯、位置灯、日间行车灯,灯具内部引线至壳体与线束对接,连接器需具备防水功能; 根据其供配电原理及控制原理,确认需8 个脚位与整车线束对接,最大工作电流约4. 58A; 根据壳体结构限制,可提供60 mm×60 mm 平面用于插件装配。同时,根据前组合灯未来规划,需预留车速信号输入口用于后续功能升级需求,故综合选型090 系列端子的10 孔防水连接器作为前组合灯平台化对接插件方案,并对其脚位定义进行固化。
2. 2 原理平台化
用电器接口定义平台化可大幅度提升线束系统原材料通用化率及复用率,为实现线束半成品模块化、成品通用化需对整车线束原理进行平台化设计。
2. 2. 1 电源分配平台化
通过梳理各用电器接口定义及未来系统规划,可进一步对整车线束电源分配进行平台化设计。整车电源分配需先将各用电器电源需求分类,再遵循相关原则进行平台化设计。主要考虑以下原则:
( 1) 重保件电源与舒适电源不共用保险保护。重保件指影响车辆行驶安全的重要用电器,主要包括ECU、电喷系统、防盗系统、ESP、智能驾驶系统等。重保件电源不与舒适类用电器电源共用,以确保车辆可正常行驶。ECU、ESP 等易受其他用电器干扰的用电器需单独设置保险。
( 2) 为不同负载类型、电源类型用电器设置相应的保险类型。根据不同负载类型将用电器归类,阻性负载与感性负载做保险区隔; 根据电流类型( 稳态电流、浪涌电流) 选用相应的保险类型。
( 3) 需对外部灯具类电源、BCM 灯具类电源左右光源进行保险区隔,以确保车辆行驶安全。
( 4) 应确保同一保险下的所有分支回路均被保护。
( 5) 应针对不同负载类型选取继电器型号。灯具类、电机类负载启动时存在较大的冲击电流,会使继电器触点熔融、黏连,存在失效风险,因此需根据控制负载的要求,确定是否需要在继电器线圈端并联二极管。
( 6) 针对用电器负载时间长短可将用电器分为长时负载用电器、短时负载用电器及随机使用用电器。需合理布置长时负载用电器相关保险、继电器,以防热量集中,导致用电器失效。
2. 2. 2 接地分配平台化
用电器接地可大致分为信号地与功率地,两类接地在设计时应尽可能远离,相同类型的可考虑共地。数字电路的抗干扰能力较强,可与部分功率电路共地。模拟信号自身很微弱,易被干扰,不宜与数字信号回路及功率回路共地。同时,接地设计应充分考虑车型、配置规划,提前将规划预留配置、用电器接地纳入接地平台化设计。
在共地接地类型上,有串联接地及并联接地2 种类型,串联接地便于布置,成本低,但存在公共阻抗耦合的缺点,适合相互之间无干扰的用电器共地使用; 并联接地与之相反,无公共阻抗耦合,但导线较多,不利于布置,增加成本,因此适用于工作电压、电流相差较大的用电器。
以图1 所示的某车型机舱接地点为例,该接地点同时包含了串联接地及并联接地: 前照灯、雾灯、日间行车灯、大灯高度调节器、前喇叭都属于小功率用电器,电子扇属于大功率用电器,它们属于可共地类型; 电子扇的接地回路采用了并联接地的方式,防止其他用电器接入该接地主干,减少对其他用电器的干扰; 高音与低音电喇叭接地、左前雾灯与日间行车灯接地,这两股分支的接地工作电压和电流相差不大,可分别采用串联接地,控制导线成本。

2. 2. 3 线束分段及线线对接平台化
线束分段及线线对接是线束半成品模块化、线束总成成品平台化的重要基础,也是整车线束的主要成本来源。整车线束总成间线线对接数量可达19对,合理的线束分段及线线对接规划将有利于整车线束成本控制,实现跨车型、跨配置的线束复用。
线束分段除考虑整车装配、模块化需求外,还需兼顾线束成本及总成的通用化率。通过与制造、工艺板块共同评审,尽可能减少线束分段。例如,因考虑某车型下车体线束装配、运输等因素,原方案设计分段为左车身线束及右车身线束,两种线束在前排座椅下部设置对接,需使用一对20 孔位线线对接方案。为降低整车线束成本,减少分段,提出将两种线束整合为一种车身线束总成: 左右车身线束相互缠绕,总装装配时不易区分,在线束厂下线包装时即将左右车身线束分别卷收,分别捆扎,总装装配时只需找到较大捆的线束,大捆线束即为车身线束总成左车身部分。通过包装方式改变克服总装装配问题,优化线束分段,从而实现线束成本控制。
对整车线束分段进行规划后,需对线线对接方案进行平台化设计。线线对接方案最重要的指标是可扩展性,孔位预留方案应能满足全平台车型未来5 年的配置升级需求,近几年逐渐流行的框架堆栈式线线对接方案正是为提升扩展性而衍生出的解决方案,且正逐步在各大主机厂普及。线线对接方案平台化设计应遵循以下原则:
( 1) 结合平台车型动力总成、配置规划,对各段线束对接孔位数进行规划、预留,对接孔位数应能满足车型未来5 年的升级需求。
( 2) 线线对接各孔位、脚位定义平台化。每个孔位对应1种或几种脚位定义,1 个孔对应几种脚位定义时,应确保相应的配置不会同时出现。如离合传感器与TCU 不会在同一车型配置中出现,这两类用电器信号回路可共用线线对接孔位的脚位定义。
( 3) 两线束总成间线线对接孔位需求数量在不同车型、不同配置间差异较大时,应尽量考虑采用多个连接器组合的形式来满足需求,使对接方案更为灵活。
( 4) 基础配置、关联配置或绑定配置对接脚位尽可能设计在同一连接器内,确保车型尽可能地少使用对接连接器。
2. 3 原材料平台化
线束原材料平台化主要可细化为以下两点:
( 1) 原材料跨车型复用,提高原材料的通用化率;
( 2) 需根据车型、配置的定义实现原材料等功能替代预留,实现线束成本的有效管控。
2. 3. 1 配电盒平台化
配电盒作为整车线束中最重要的原材料,其成本约占整车线束成本的8%。供配电原理实现平台化设计后,配电盒可实现跨车型通用。配电盒保险、继电器插座数应在配电原理规划基础上进行适当预留,以便规划外的功能引入; 同时,针对低价车型需同时预留低配方案。如图2 所示,某车型平台的平台化机舱配电盒分为高配及低配两种,但它们的固定方式、进出配电盒线束走向完全相同,白车身无需针对配电盒区分焊接状态,周边系统也无需针对配电盒高低配状态进行调整。高配配电盒快熔保险、慢熔保险、继电器插座数量较低配配电盒分别增加40%、53%及70%,可满足平台未来5 年的产品规划; 低配配电盒成本仅为高配配电盒成本的51%,可满足平台低配车型成本管控需求。

2. 3. 2 连接器平台化
连接器包含端子及接插件,是整车线束原材料的主要组成部分。在接口定义平台化后整车线束端子及接插件即完成初步的平台化设计,跨车型间连接器种类、数量保持不变。此外,为进一步实现整车线束成本管控,需在连接器种类通用化的基础上,实现连接器等功能替代,建立连接器高、中、低配平台化矩阵。
为实现连接器高、中、低配平台化矩阵,首先应建立连接器等功能替代试验规范,根据规范验证端子及接插件性能是否满足替代要求。试验项目包含端子间的保持力、端子在接插件中的拔出力、电压降、接插件尺寸检查、接插件间插拔力、接触电阻、振动试验、防水性能等。将通过等功能替代试验的连接器替代方案搭载在试验样车上进行路试,对其可靠性进一步检验。最终将根据通过试验的等功能替代连接器方案的成本情况,将其纳入平台化矩阵中,在不同价格区间的车型项目上对应使用。
2. 3. 3 线色平台化
导线的总成本约占整车线束总成本的30%,是线束的重要原材料。导线除线型需统一外,颜色也是影响线束平台化的重要因素之一。不同的线色有利于供应商提高生产效率,同时便于售后维修,但较多的线色不仅增加线束原材料种类数量,也增加线束供应商的库存压力。商用车多采用纯白导线生产线束,乘用车由于功能配置较多,回路脚位数量较商用车多,采用纯白导线方案生产制造、售后维修均存在困难,此方案不适用于乘用车整车线束。
为此,提出一种线色平台化方案,以单色线为基础,通过双绞线、不同线径、合理的脚位排布,使用12 种线色实现整车线束脚位的区分,具体应用如表2。

12 种线色平台化方案具体实施原则如下:
( 1) 同一装配工位、相同线径的导线颜色应互不相同; 若无法满足,导线应进行标记区分。
( 2) 同一接插件内,相邻2 个孔位导线颜色应互不相同。
2. 4 布置平台化
线束布置平台化可有效减少扎带类原材料种类,提高原材料复用率,同时可提高线束成品通用率。在线束固定方式上,对线束固定方式进行固化,固定开孔需求限定为7 mm×12 mm长圆孔、7 mm 圆孔等形式,进而对卡扣形式、型号进一步固化,对白车身等系统开孔需求平台化输出。在线束走向上,平台车型间相同边界下走向保持一致,可缩短验证周期及开发周期,并提高线束半成品模块化率及成品通用化率。
3 实车应用
将整车线束平台化理念应用于某平台化SUV 车型中。在车型开发前期,线束系统累计参与24 个系统接口定义规划,推动其接口定义平台化。此外,从平台化理念角度出发,基于线束系统对用电器技术路线的选取提出意见。以左前车门玻璃升降开关为例,原开关方案采用模拟信号硬线连接,需14 个脚位与整车线束连接。车型规划包含高清全景环视配置,车门线线对接方案需包含FAKRA 对接方案,因此在车门过孔孔径一定的前提下,应尽量减少线线对接孔位数需求。为此,在线束系统推动下,将左前车门玻璃升降开关的模拟信号改为数字信号,采用LIN 总线通信方式,脚位需求降低至5 个,减小了车门线线对接方案脚位需求的压力。
在原理、原材料平台化设计方面,重点对配电、接地、线线对接方案进行设计。通过平台化设计配电原理,在最高配车型上配电盒仍有相应的继电器、保险插座预留,便于后续升级。
同时,全系配电方案统一,配电说明标签仅一种状态,配电盒上盖状态减少至1 种,如图3 所示。经过接地分配,全车预留23 处接地点,且根据线径规格仅需6 种孔式端子即可满足所有接地点的使用要求。线线对接方案采用框架堆栈式结构,如图4 所示。框架分别布置于左右A 柱下方,共集成10 对连接器,可实现机舱线束与仪表线束、仪表线束与车身线束的线线对接,共计314 个孔位。56 孔对接连接器具备拉柄,可减少多孔位插件的装配难度。线线对接方案端子实现平台化,025 系列端子仅1 个型号、090 系列端子需4 个型号,即可适应0. 3 ~ 3. 0 mm2 导线的对接需求。
同时,框架两处预留FAKRA 对接方案,以满足高清全景环视配置下前、后高清摄像头的线线对接需求。仪表线束线线对接均为公端连接器连接,框架与公端连接器组合完毕后集成于仪表线束总成中,采用卡扣形式直接固定于白车身上,无需额外标准件固定。母端连接器插接方向均为-x 轴方向,确保了装配可行性。框架结构及其所需装配空间全平台状态一致,周边系统根据框架结构进行避让设计,连接器数量在高低配车型上的差异对周边系统无影响。结合前述线线脚位平台化设计理念,平台内低配车型仅需使用3 对线线对接连接器即可满足整车功能需求,大大减少了对接方案原材料成本。

车门线线对接方案如图4 所示,公端连接器位于车门线束总成,接插件尾部带防水胶套; 母端护套位于仪表线束总成,两者对接后公端护套卡扣固定于白车身线束过线孔上。车门对接方案共47 孔脚位,其中包含一组用于外后视镜高清摄像头使用的FAKRA 对接连接器,12 组060 系列端子,可满足0. 3~2. 5 mm2 导线的对接需求。母端对接方案由FAKRA 连接器与2个23 孔脚位连接器构成,可按照车型配置需求灵活组合母端方案。在导线方面,整车导线以日标导线作为导线标准,采用前述12 色线平台化设计理念加以控制,导线种类由92 种降至53 种,减少43%。

在线束布置上,首先确定12 种平台化固定结构,涵盖各种孔位、螺柱类型、扎带卡扣和钣金夹等,以这12 类固定结构进行线束布置设计。平台车型中边界基本一致的部分固定方式、分支走向保持设计一致,过孔胶套、护板、外包材料等附件原材料在各车型同边界下保持一致。
将平台化概念在该SUV 车型上应用后,相同配置下整车线束原材料种类由406 种减少至319 种,减少21. 4%; 同平台下跨车型间有261 种线束原材料能完全通用,平台通用化率达81. 8%。发动机线束、负极搭铁线、车门线束、背门线束、后保线束、顶棚线束实现总成平台化,可实现同动力、跨车型通用; 机舱线束、车身线束主体走向固化,仅需针对轴距、车长变化进行适应性更改,设计阶段开发周期可缩短约14 个工作日; 首轮装车整车线束问题点较过往项目平均值减少9 个,降低约24%; 最后,通过增大单一原材料使用量、减少库存数量、等功能替代、供配电、接地原理优化等方式,整车线束成本降低约46 元,已达到整车线束平台化的设计目的。
4 总结
在平台车型基础上提出整车线束平台化设计概念,在项目预研阶段就介入用电器端接口定义开发,提升用电器接口定义通用性; 分别从配电原理、接地原理、线线对接等方面梳理提高通用性措施,进而实现线束原材料平台化。在此基础上,通过对线束固定方式及走向的固化,实现线束总成跨车型使用。将平台化设计理念应用于某平台SUV 车型整车线束,实现原材料种类减少21. 4%,通用率提升至81. 8%,6 类线束总成全平台车型通用,机舱线束、车身线束等线束总成开发周期缩短14个工作日,降低约24%的首轮装车问题点,单台整车线束成本降低约46 元,达到平台化设计的预期效果。





扫一扫
扫一扫