线束工程师服务平台
可以搜到:产品、技术、资料、新闻、检测、企业、视频
培训是一种较为快速的融入公司环境的方式,设置新人导师,有利于新人的成长和培训效果的体现。通过有效的培训来降低赌注的风险,把新员工打造成你渴望已久的具有创新性和进取精神的好雇员。作为新人培训导师,最重要的工作就是帮助新员工顺利地度过这个过渡阶段,尽快进入的工作状态,通过实作提高实践环节的能力,使理论与实践结合,从而提高专业水准。除了做好培训计划的工作外,很大程度上还有对于新进人员的了解和尊重。培训计划制定出来后,还要听取他们对于培训时间以及培训方式等的建议。
对于新进人员,我一般都安排不重要,不紧急的事情,并且是已经成熟的模块化的事情,来减轻工作强度。下面是新人教育培训计划供参考:

培训前几周进度要缓慢,如果给一个社会新鲜人过大压力,他们在接受某些特定信息时就会出现困难。实习过程中依其表现作出评估,进行非正式谈话,重申工作职责,谈论工作中出现的问题,并及时回答实习生的提问。谈话的内容不仅仅局限于工作,可以是各种各样的,比如他的兴趣爱好、职业规划等及家庭背景等。开始培训时不同的人对压力的承受力是不同的,所以要密切关注员工们的反应。一旦他们融入其中,就可以给他们新的挑战了。
线束是如何从无到有产生的?

一、绘制线束图纸
如果是客户提供图纸→按照图纸进行加工,有些客户会直接提供加工图
如果是同步开发→ 研发内部自行绘图

二、材料的认识
线束的定义及构成:
1. 线束是马车中拉马用的工具。后来,根据形状似这一特点,把汽车看成马车,车内组装起来的电线网也就被称作线束。
2. 线束是由电线、端子、护套、套管、扎带、胶布等以必要的形式组装,因此也叫作装配线。
不仅在汽车、各类运输工具,在复印机、VTR、计算机、自动售货机等也受到广泛利用,是这些机器的神经血管,承担着传播信息和能源的作用。
3.1护套
连接器=护套+端子
护套就是外部的塑料壳体部分

3.2端子
连接器=护套+端子
端子就是内部的金属部分。
举例:
家庭常用的插头、插座
塑胶部分就叫护套,金属部分就叫端子

3.3电线
电线是线束的主体
电线有不同的种类:日标、德标、国标等
电线有不同的颜色:红,橙,黄,绿,黑,白,蓝,棕,紫,粉等
还有两种颜色复合而成,例如白+黑
电线有不同的粗细(横截面积):
0.3平方毫米,0.5,0.75,0.85,1.25, 2.0等
3.4套管
套管是电线外层的保护物
套管有PVC管,波纹管,硬管等
另外,还有不是管状的保护物,如帆布,海绵等
3.5扎带
扎带是用来固定线束用的
扎带卡住部和车体上的钣金孔配合,起到固定线束 的作用。
3.6保险
保险是用来保护电路不被烧断的
分为保险片、盒状保险

三、购买材料
首先要分析线束图纸,提取包含的工序种类、工艺及物料,然后在进行合理的工艺安排。
物料成本是众多成本分析中最基础且最重要的一项,可以使相关单位的人员清楚地知道物料的价值,使之产生成本—利润的思维,进而更有效率地工作。
物料成本的项目中需要考虑以下几项内容:
1.物料描述需要输入类型及基础信息如:种类/尺寸/颜色/型号/长度/厂家等;
汽车线束的组成主要分为这几大部件:
(a)电线
(b)端子
(c)连接器
(d)护套类
(e)套管
(f)扎带
以上这几种都是组成汽车线束的重要零件,缺一不可。
2.物料供应厂家信息需要标注国产/进口零件,方便采购部门向供应商询价,原则上是两家以上询价,多方选择供应商的目的除了要考虑降低线束物料采购成本更要考虑项目开发的进度等其它因素。
3.用量及单位需要考虑物料的最小包装量、最低起订量等;
4.在报价时物料选用原则优先使用仓库已有的物料,在不影响功能、可靠性的前提下,尽可能少选择物料的种类,减少呆、滞料的产生。提高库存空间及周转,降低公司储存成本。
5.物料若为客供料,生管单位负责对客供物料进行统筹计划,制定出合理安全库存,将物料控制在安全库存内,仓库单位需针对客户所提供之客供料,进行清点外并依照客户要求之日期及次数,并与客户作客供料之库存对帐管理。
6.同一物料,有二家以上供货商供货时,需充分考虑交期、配合度、付款方式等因素,依单位主管之指示或相关会议纪录等,经理级以上主管签核后,才能进行采购。
7.选用的物料若为仓库已有的物料,物料价格可从ERP系统中查知,需注意该物料的库存数量是否足够以及最新购入日期,若與上一次采购周期相隔时间超過半年以上,则该物料需要重新进行询价,避免发生价差太多的问题。此处需要注意ERP系统的价格是含税还是未税的价格。
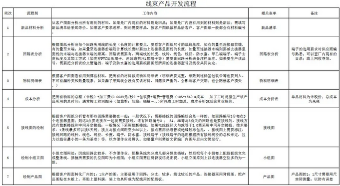
经由线束图纸分析,提取包含的工序种类及工艺,然后在进行合理的工艺安排,进而制定高效的工艺流程以提高实际生产的效率,经过裁线、压接、预装、导通、组装等工艺才能加工完。下面是线束产品开发的流程。

结论
虽然说这篇文章只是针对新进员工,实际上可以扩展到作为部门主管如何有效地带领你的下属。实习过程中,给予充分的锻炼机会,关注新人的成长,实行人性化的管理。再来是听取新人们受训后的心得、体会及改进意见,更是一种培训效果反馈的有效方式。
线束工艺是线束工艺生产中绝大部份数据的来源,由工艺员手工分析,进行工艺工序的判定往往需要一个星期以上才能完成。
线束图纸的分析在线束加工中是一项基础性关键性的工作。整个工艺流程都是基于工程师对线束图纸的分析。因此提高图纸分析的准确性和效率是非常重要的,这也是为什么我会特意将新人教育训练的资料分享出来给大家的原因,希望以上的分享对大家有所帮助。
扫一扫
扫一扫