线束工程师服务平台
可以搜到:产品、技术、资料、新闻、检测、企业、视频
结构原理->技术要求->执行标准->测试规范->选型应用->案例分析

结构原理
熔断器基本结构

熔断器元件

当发生短路电流时,它升温到熔点的速度比它释放热量的速度快,这样就迅速地阻断了短路电流。当熔断器烧断时,沙子就会起灭弧作用。它会吸收能量而成为“熔岩”然后使线路同负载绝缘。消除了电击的危险!
生产工序

熔断器术语
额定电压
所设计的熔断器最大工作电压,通常为400V, 500V, 690V 。(注意分DC和AC)
额定电流
熔断器可以持续承载而不会蜕变的电流值。
额定分断能力
开关电器或熔断器能分断的预期分断电流值,通常, 10kA-100KA。
不对称短路电流峰值、对称短路电流的均方根值、预期峰值电流、预期故障电流、熔断器峰值电流、焦耳积分I2t

熔断器技术要求
外形尺寸:满足整车的空间、安装、布置要求。
工作温度:-40~85℃
额定电压:大于整车最高电压
额定电流:经验值是整车额定电流的2~3倍
振动:满足QC/T413
机械强度:满足一定的装配公差要求
不能爆炸:发生短路和过载不应起火爆炸,可靠&有效分断
熔断时间:在设计规定时间内熔断,不应误动作
防腐:盐雾等级48h以上
温湿度:满足整车的使用环境要求
阻燃等级:UL94-V0级
熔断后的绝缘电阻:主要是判定熔断器动作后是否完全分断,是否有足够的耐压能力,避免二次击穿拉弧。
试验标准
UL 248-1 Underwriters Laboratories Inc. Standard For Safety
IEC 60269(GB13539) 低压熔断器(电气性能测试和要求很完善和系统,环境可靠性测试不满足车辆应用需求)
ISO8820/GB31465-道路车辆用熔断体,2V~450VDC,分断能力2K左右。(电性能测试和要求并不完善,部分电流-时间要求并不很适用数百伏储能电池系统。更适用安全电压以下的要求。环境可靠性测试要求基本上适用车辆应用需求:如机械振动和冲击,电流冲击,温度范围和温度冲击,高防腐要求等)
JASO D622-2006 汽车零部件-栓入式高压熔断器

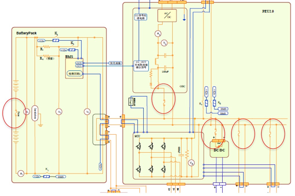
高压熔断器在整车应用的位置

1、动力电池主熔断器(250~500A)
2、动力电池加热熔断器(10~20A)
3、车载充电机熔断器(20~40A)
4、空调压缩机熔断器(20~50A)
5、DC/DC熔断器(10A~20A)
6、PTC熔断器(20~50A)
熔断器的选型
项目 |
参数 |
工作电压范围 |
235.2~357V |
最大短路电流 |
6444A |
最小短路电流 |
4167A |
电池包额定电流 |
85.4A |
电池包峰值电流/时间(S) |
158.8A/30S |
峰值电流频次(可根据NEDC估算) |
60S/次 |
最大快充电流 |
80.4A/1h |
最大回馈电流/时间(S) |
137A/15S |
项目 |
计算过程及要求 |
结果 |
额定工作电压 |
要求熔断器额定工作电压>电池包最高电压 |
满足 |
分断能力 |
要求熔断器分断能力>电池包最大短路电流 |
满足 |
最小电流断开能力 |
要求最小短路电流时,熔断器能断开 |
满足 |
熔断器动作时间 |
短路电流情况下,熔断器熔断时间数量级=继电器保持时间/ |
满足 |
熔断器抗冲击电流 |
最大持续电流情况下,熔断器不会熔断; 在系统峰值电流下,峰值电流持续时间1min内,熔断器不得出现熔断现象(查询I2t曲线) |
满足 |
额定电流 |
考虑温升以及散热、安装方式导致的降额,建议选取峰值电流作为熔断器额定电流 |
满足 |
最大回馈电流/时间(S) |
如果最大回馈电流>峰值电流,建议选取最大回馈电流作为熔断器额定电流 |
满足 |
项目 |
设计参数要求 |
实际参数 |
工作温度 |
-30℃~60℃ |
-40℃~85℃ |
分断能力 |
>10KA |
>10KA |
最大短路电流熔断器动作时间 |
≤继电器保持时间 |
熔断 |
最小短路电流熔断器短路时间 |
≤继电器保持时间 |
0.1ms |
峰值电流熔断时间 |
30S |
不熔断 |
额定电压 |
306.6V |
500V |
额定电流 |
85.4A |
150A |
最终选择 |
巴士曼FWH-150A |
|
原因说明 |
满足参数设计需求。 |
|
熔断器应用的注意事项
1、尽量避免两个支路共用一路保险,如无法避免需做好整个回路的匹配计算和验证;

2、要深入研究掌握负载的工作特性,瞬态启动、稳态工作、瞬态关断以及在不同温度下的工作特性;

整车用PTC额定功率3KW,计算额定电流预计10A
但实际在热关断后3s启动,热态冲击电35.6A
3、布置位置:仅作为过载分断的熔断器,可以布置电路的任何串联位置,做短路分断的熔断器,应布置在尽可能靠近电源端的位置;

4、做好整个回路(继电器、熔断器、连接器、线缆)匹配;

5、行业内一般以2000A分界线,2000A以下电流继电器切断,2000A以上电流熔断器切断;

6、熔断器的温升,对周围部件的影响和自身温度系数的影响。

应用案例分析

熔芯的不同状态判定:大电流熔断器根据熔芯峡径损坏情况可以初步进行判定,熔断器的熔断原因。

疲劳或峡径一致性问题:由于熔体狭颈老化,导致某些狭颈先断开,后面整个熔片载流不足,大点的负载进来就烧掉了。

熔断器发展趋势

1.国外熔断器研发团队和生产国产化,满足国内定制开发的需求,摆脱进口品在生产周期和价格高的制;
2.后续主要推广方体扁平的熔断器,优势是节省空间;
3.未来向智能熔断器方向发展,满足高端车的需求。
扫一扫
扫一扫