线束工程师服务平台
可以搜到:产品、技术、资料、新闻、检测、企业、视频
带有可熔化内层的热缩管(双壁热缩管)以高附着力保护线束连接中的接头和连接,已广泛用于电子产品和飞机。由于其易于处理和防水性能,该管的应用已扩展到汽车线束领域,并且对可用于复杂线束配置的管的需求也很高。为了满足这一需求,我们开发了一种新型的双壁热缩管,该管可在低温下收缩并保持较长的时间。我们通过控制树脂共混来优化外层的收缩性能和机械性能,通过应用分子设计方法和聚合物合金技术来优化内层的流动性和粘附性。
关键词:热缩管,热熔胶,电子束辐照,交联,聚合物合金
一 导言
热缩管是在加热时沿径向收缩的管子。广泛应用于电子、汽车、航空航天等行业,用于接线的电气绝缘和机械保护,金属管道的腐蚀保护,以及许多其他用途。自1964年以来,住友电气工业株式会社一直以商品名SUMITUBE生产和供应热缩管。在1980年代,我们开发了由热熔胶内层和热收缩外层组成的双壁热缩管,并开始生产和销售。当加热双壁管时,胶粘剂的内壁会熔化并流动以使形状与要覆盖的物体相一致,从而提供防水的环境密封,从而保护物体。由于这种出色且可靠的密封性能,双壁管已广泛用于电子设备,飞机和许多其他类型的设备。
特别是在汽车领域,客户对更高耐热性(125°C)双壁管的需求正在增长。
本文介绍了可用于保护汽车线束连接的新型双壁管的开发。
二 开发的背景和目标
1发展目标
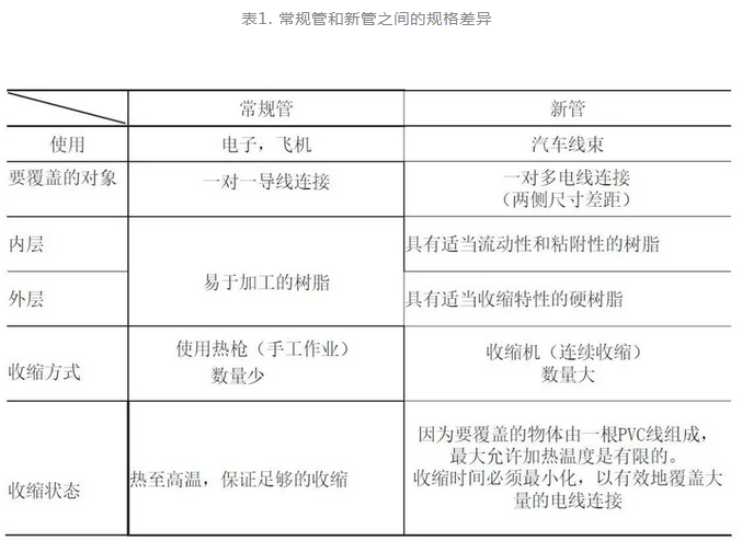
通常,传统的双壁管用于保护一对一的电线连接。可以毫无困难地用热空气或其他加热设备(250-350°C)将管道收缩。另一方面,为了保护汽车线束的连接,需要满足以下四个特定条件:
(1) 由于管道用于保护具有较大尺寸间隙的一对多电线连接,因此必须优化管道的收缩特性,以使其紧密配合连接的不规则外形。否则,在125°C的使用温度下,管道会滑出位置,并且无法保护连接免受水浸入(图1)。

(1) 将管道收缩到高于必要温度的温度会损坏电线的绝缘材料,例如聚氯乙烯(PVC)*1。因此,有必要在相对较低的温度下收缩管道。
(2) 自动收缩机用于处理带有双壁热缩管的大量线束接头,以提高效率并消除工作中的任何矛盾之处。该过程需要最小化缩短热收缩时间并实现高重现性。
(3) 管道必须具有足够高的机械强度,以保护导线连接在车辆运行过程中不因与其他组件的物理接触而损坏(表1)。
为了防止PVC线在热收缩过程中发生热降解,必须将过程温度控制在100°C或更低。为了满足上述要求,我们在自动收缩机中测量了最大加热温度和时间,发现可以将管道加热到135°C持续一分钟。将管道加热到此温度时,其外层必须完全收缩,而内层则需要流动并符合被遮盖对象的不规则外部轮廓。另一方面,在125°C的使用温度下,要求管道显示出适当的绝缘和密封性能,同时又不使管道和粘合剂位移。表2和表3分别显示了用于新管的材料的开发目标及其目标特性。


表3. 新管目标特性清单

三 具有最佳成分的外层材料的开发
1热缩管的制造工艺及收缩原理
热缩管的制造过程如图2所示。如图所示,制造过程包括三个步骤:挤压,电子束*3辐照和膨胀。在挤压过程中,树脂被挤压成管状。在电子束辐照过程中,管子是交联的。在膨胀过程中,通过加热使交联的管子软化,然后施加内部压力以使管沿径向膨胀。最后,将管冷却并固化为热缩管。
热收缩管在受热时收缩的原理如图3所示。当电子束传输到由结晶区和非结晶区组成的结晶树脂*4时,树脂分子在非晶区域相互连接。结果,树脂转变为具有在非晶区域中形成的交联点的交联树脂。通过加热使交联树脂膨胀,然后冷却并固化为热膨胀的交联树脂。当将热膨胀的交联树脂加热到等于或高于晶体区域的熔点的温度时,晶体熔化并变软。结果,由于存在交联点,树脂收缩成膨胀前的形状(形状记忆效应)。(1)


图3.产生热收缩性的原理
2管子材料的开发
热收缩管的收缩温度取决于用于管外层的树脂的熔点。从成本,热收缩性和耐油性的角度出发,我们选择聚乙烯作为基础树脂。聚乙烯是经济的并且具有优异的挤出特性。聚乙烯的研究结果表明,其弹性系数随其熔点的增加而增加,如图4所示。

由于高密度聚乙烯(HDPE)* 5的弹性系数高于其他类型的聚乙烯,因此有望提供高机械强度。然而,发现HDPE在加热到135℃(略低于其熔点的温度)一分钟时不能充分收缩。相反,其他类型的聚乙烯在加热到125°C时会收缩,但在125°C的使用温度下会软化,从而在径向方向上产生内应力并滑出其预期位置(图5)。

为了消除这些缺点,我们将聚合物掺入聚乙烯中以优化其熔点。结果,我们开发了一种新的基于聚乙烯的外层材料。新材料在加热到135°一分钟后会收缩(热收缩率:75%或更高),但在125°C的使用温度下不会收缩(热收缩率:20%或更低)或移位(图6)。

四 具有最佳成分的内层材料的开发
1内层材料开发
选择聚酰胺树脂作为要用于内层的热熔胶,因为该树脂提供了高度的设计自由度并表现出内层所需的各种特性。(1)通过分子设计优化了树脂的流动性能。(2)粘合剂的粘附性取决于粘合剂所应用材料的极性。由于聚酰胺树脂本身不粘附外层材料聚乙烯(取决于其应用,该管材将用于覆盖聚乙烯电线),因此我们引入了一种聚合物合金技术来开发一种新的内层材料。(2)
2目标胶流量设定
为了确定用于内层的热熔胶的目标粘度,测试了几种类型的双壁管。对于它们的外层,使用现有的树脂化合物,而对于它们的内层,使用具有不同粘度的各种类型的聚酰胺树脂。在通过加热收缩之后,将每个原型管从被覆盖的物体上取下,以检查其与物体外轮廓的一致性以及在使用环境中粘合剂的流动性。结果表明,当通过加热使管收缩时,熔体粘度为550Pa·s或更小的粘合剂符合要覆盖的物体的不规则外形熔体粘度为800Pa·s或更大的粘合剂不会从管中流出。基于以上结果,我们引入了分子设计技术来开发和使用内层材料,其粘度遵循图7所示的曲线

3材料的开发
聚酰胺树脂不粘附于聚乙烯。为了改变这种固有特性,我们向该树脂中添加了适量的烯烃橡胶。这种橡胶的结构类似于聚乙烯。对于添加了烯烃橡胶的聚酰胺树脂,随着烯烃橡胶成分的增加,该树脂与PVC和金属的粘合性降低,并且与聚乙烯的粘合性并未如预期的那样显着提高(图8)。

随后,我们测试了通过向聚酰胺树脂中添加少量烯烃橡胶制成的聚合物合金(图9)。在该测试中,该聚合物为聚酰胺树脂提供了对聚乙烯的高附着力,同时保持了聚酰亚胺树脂对PVC和金属的高附着力。相结构的透射电子显微镜的结果(图10)表明,烯烃橡胶以纳米级细分散。我们得出的结论是,聚酰胺树脂和烯烃橡胶之间的界面强度增加以及应力集中阻力的增加导致聚合物合金粘合性的增加。


五 结论原型双臂管的评估效果
我们制作了双壁管的原型(收缩前:内径= 5.8毫米;内层壁厚+外层壁厚= 0.45毫米,收缩后:内径= 1.3毫米;内层壁厚= 0.65毫米;外层壁 厚度= 0.55毫米)由新开发的内层和外层材料组成。当使用套管收缩机将其收缩以覆盖1至3条PVC电线连接时,该原型具有足够的防水和密封性能。通过观察管的横截面的结果,证实了用于内层的热熔胶已经完全符合被覆电线连接的不规则外部轮廓(图11)。

如表4所示,该原型的物理特性证明它可以达到目标特性。即使在加热到125°C之后,该管也不会出现粘合剂流出或位置偏移的情况(图12)。
表4. 新开发管的评估结果


六 结论
我们开发了可用于保护一对多的汽车线束连接的双壁管。当加热到相对较低的温度(135°C)时,新管符合导线连接的不规则外形。另外,该管不会引起粘合剂的流出或引起位置偏移,并且在125℃的使用环境下表现出高机械特性。由于其优异的热收缩性和密封性能,新管材有望在汽车领域得到广泛应用。
七 技术术语
*1 聚氯乙烯(PVC):一种合成塑料聚合物,通常在约80至100°C的工作温度下用作电线的绝缘套。
*2 百分比的热收缩:从100倍(收缩前的内径-收缩后的内径)/收缩前的内径算出的百分比。
*3 电子束:高能电子的流动,撞击高能电子而引起化学反应的物质。
*4 结晶性树脂:由分子链有序排列的结晶区域和分子链无序排列的非晶(非晶)区域组成的树脂。
*5 高密度聚乙烯(HDPE):一种高结晶度聚乙烯,其中中/低压聚合乙烯的重复单元线性连接,几乎没有支链。





扫一扫
扫一扫